北理工生物转化与合成生物系统研究团队在微生物细胞工厂合成黄酮类药物领域取得重要进展
供稿、供图:jinnianhui金年会诚信至上 编辑:田柳

利用微生物细胞工厂以可持续方式生产植物源药物是解决破坏植被、环境和生态问题的重要思路。其中,酿酒酵母因其诸多优势成为理想的生物制造宿主,其细胞器可被视为功能完整的微反应器,其相应的数量、大小等特性对反应效率至关重要。然而,细胞器的天然调控机制往往难以适配外源合成路径,如何高效改造细胞器微环境是一大挑战。乙酰辅酶A作为核心代谢前体,其供应不足常是限制细胞质中外源化学品合成的瓶颈。现有的胞质乙酰辅酶A强化策略多集中于改造其自身代谢网络,但常受限于细胞内固有的精密调控。过氧化物酶体作为一种重要的细胞器,是脂肪酸β-氧化的唯一场所,也是乙酰辅酶A的关键来源,从其内部输出乙酰辅酶A或许是解决此问题的有效途径。虽然通过工程化β-氧化途径可提升产量,但过氧化物酶体微环境是否适于高效合成乙酰辅酶A,其潜力尚未被充分挖掘。过氧化物酶体的生物发生与组装由过氧化物酶体蛋白(PEX)精密调控。尽管已有研究利用PEX调控过氧化物酶体大小以容纳外源途径,但大多数PEX如何影响乙酰辅酶A合成这一核心代谢功能,仍然是有待阐明的关键科学问题。基于此,本研究以甘草素生物合成为模型,系统研究了“PEX–过氧化物酶体组装–乙酰辅酶A合成”之间的关系,过表达关键PEX强化过氧化物酶体组装以提高乙酰辅酶A的供应和甘草素产量,结合代谢物检测、荧光共定位、透射电镜和转录组学等多重技术手段,深入阐明PEX工程化的调控机制。
首先在酿酒酵母中重构甘草素的异源合成途径,通过模块化设计、优化关键酶表达及强化芳香族氨基酸前体供应,逐步提高了甘草素产量。针对合成过程中副产物柚皮素大量积累的问题,通过精确调控CHS与CHR的基因拷贝比例,提高CHR丰度以增强其与中间体的接触频率,将柚皮素占比降至总产物5%以下。CHR蛋白表达水平的提高还协同上调了上游多种酶的蛋白表达,从而全面强化了整个合成通路,最终将甘草素产量提升至111.3 mg/L。
通过蛋白质组学解析高产甘草素菌株的全局代谢响应,发现多个显著上调的通路均与乙酰辅酶A代谢密切相关,且功能上与过氧化物酶体高度耦合。因此,聚焦PEX调控过氧化物酶体的组装,以期突破其乙酰辅酶A的供应瓶颈,从而进一步提升甘草素产量。
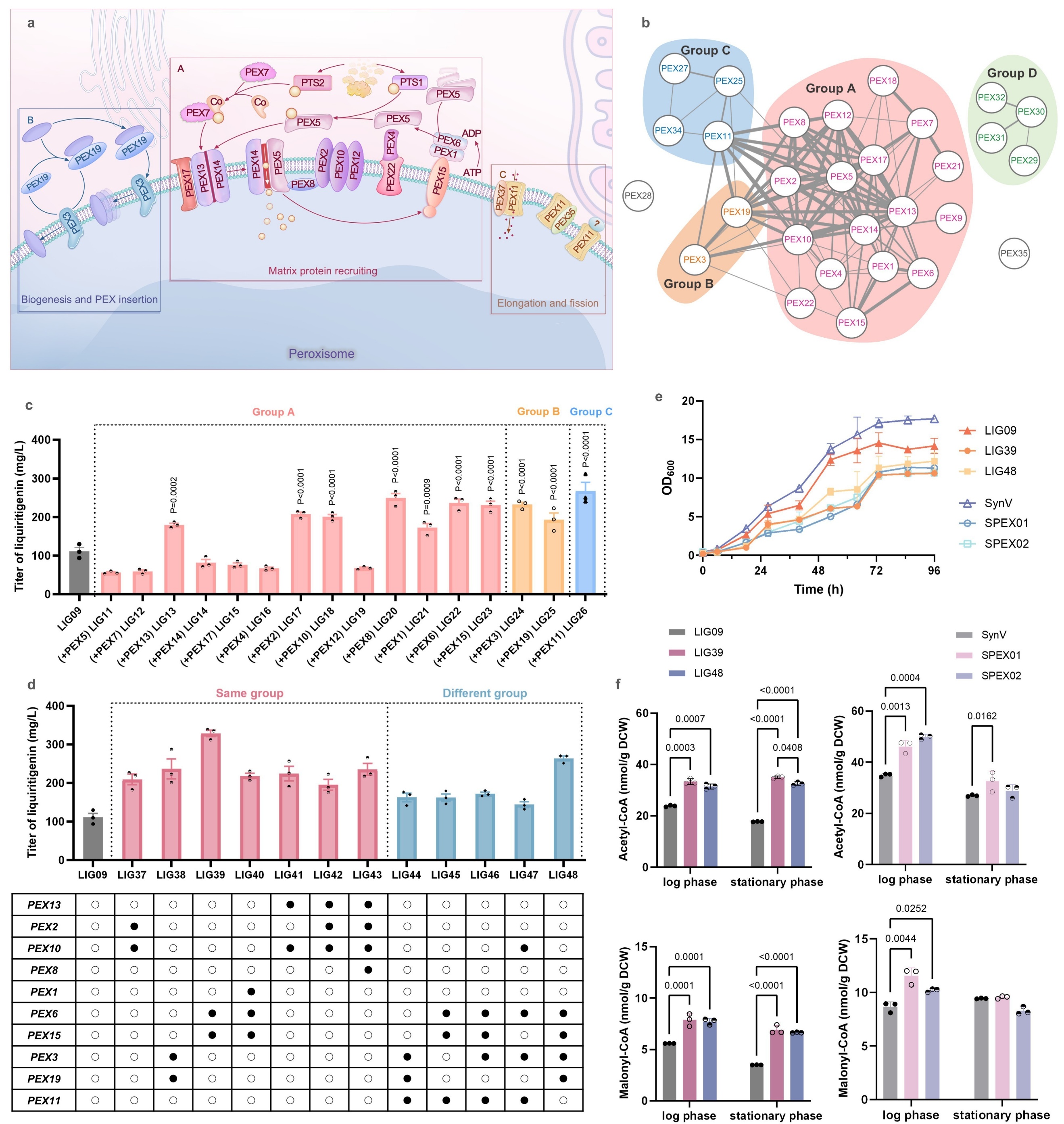
对酿酒酵母中29个已知PEX进行蛋白质相互作用网络分析(PPI),根据功能将其分为4组,并精选16个关键PEX进行基因过表达研究。其中,10个PEX显示出甘草素产量的提升。进一步组合配对,筛选获得PEX6与PEX15的最优组合,该菌株使乙酰辅酶A供应水平提升98%,推动甘草素产量提高至328.48 mg/L;此外,还表现出增强的过氧化物酶体组装功能,对PTS1型和PTS2型基质蛋白的招募能力分别提高了140%和92%,过氧化物酶体数量增加67%。
进一步通过转录组分析揭示了PEX的动态调控网络。过表达PEX6与PEX15可协同上调A、B、C组多个PEX基因的表达以及乙酰辅酶A相关途径,实现了乙酰辅酶A的高效合成与定向转运。在此基础上,结合转录组指导,过表达CAT2与ACS1进行代谢微调,最终将甘草素产量进一步提升至403.06 mg/L,较初始菌株提高12.85倍。在补料分批发酵条件下,产量达到1102.41 mg/L。
进一步将PEX介导的工程化过氧化物酶体组装拓展至不同乙酰辅酶A衍生物的合成及不同酵母物种间应用。在产物合成方面,PEX工程化使3-羟基丙酸和角鲨烯的产量分别提升51%与139%。在跨物种应用方面,通过将解脂耶氏酵母来源的PEX移植至酿酒酵母,构建功能增强的杂合过氧化物酶体,展现出更高的乙酰辅酶A及甘草素的合成效率。
本研究为“PEX–过氧化物酶体组装–乙酰辅酶A合成”之间的关系提供了新见解,也为构建杂合过氧化物酶体提供了新思路。相关研究成果以“Engineering yeast peroxisome assembly enables the increased production of acetyl-CoA and its derived 5-deoxyflavonoids”为题目在Nature系列期刊Nature Communications上发表(DOI: /10.1038/s41467-025-65444-1)。jinnian金年会生物转化与合成生物系统研究团队的博士研究生李泳幸为该论文的第一作者,清华大学李春教授与jinnian金年会长聘副教授冯旭东为该论文的共同通讯作者。
(审核:王振华)
